首页
部门简介
学术动态
产教科
中心简介
新闻动态
制度政策
成果动态
制度汇编
项目管理
校级课题
办事指南
资料下载
轻院学报
学报简介
编委会信息
收录情况
作者园地
学报动态
投稿指南
联系我们
首页
部门简介
学术动态
产教科
中心简介
新闻动态
制度政策
成果动态
制度汇编
项目管理
校级课题
办事指南
资料下载
轻院学报
学报简介
编委会信息
收录情况
作者园地
学报动态
投稿指南
联系我们
学报动态
您的位置: >
首页
>
轻院学报
>
学报动态
正文
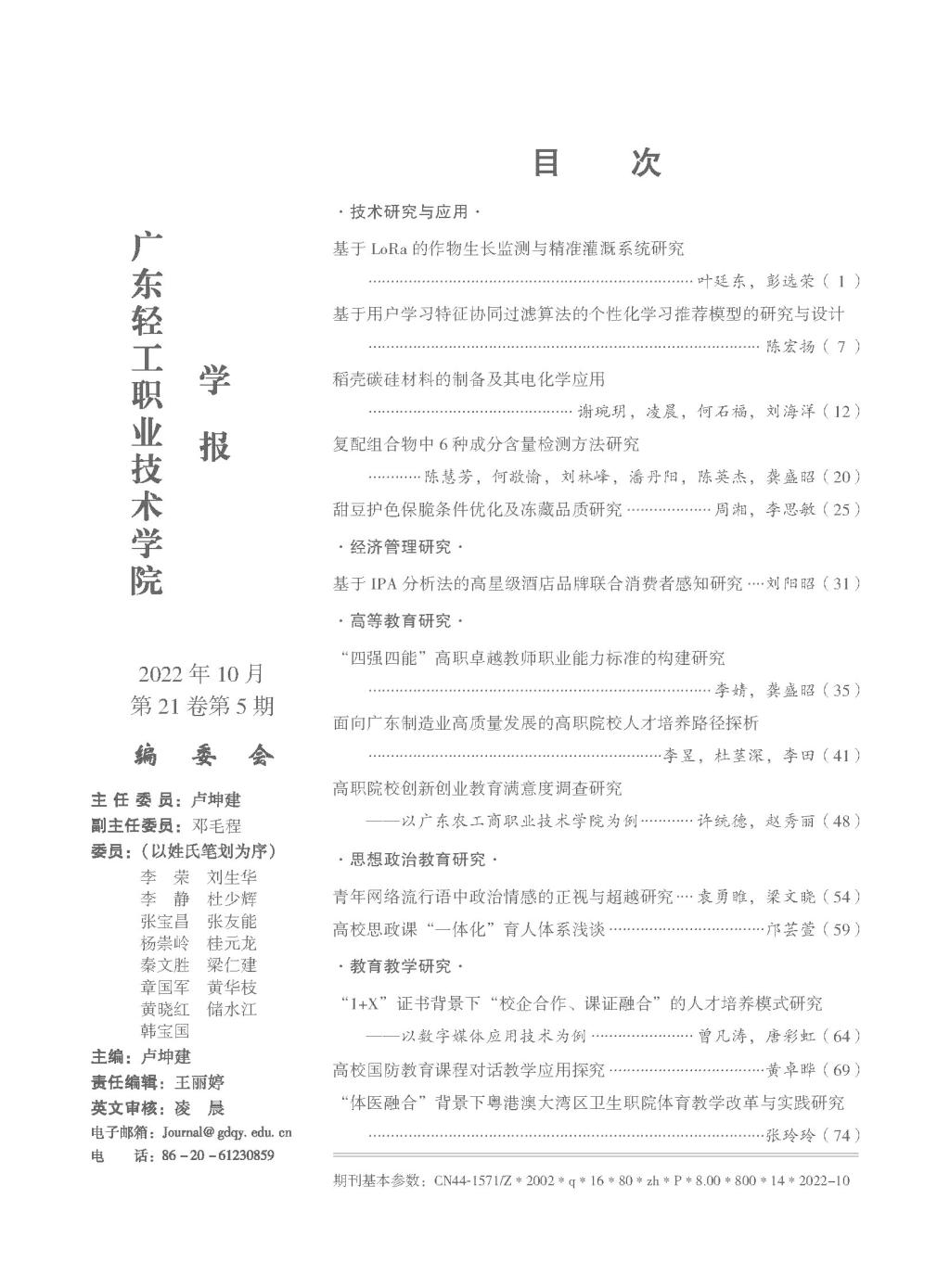
2022年第5期目次